首页
商场
搜索
抽奖
小黑屋
小黑屋
签到
搜索
登录
注册
QQ登录
白菜
项目
曝光
首存
闲聊
工具
合集
综合
发新帖
项目
导航
首页
商场
论坛
白菜
:
1986
:
0
项目
:
9031
:
6
曝光
:
1651
:
1
首存
:
516
:
0
闲聊
:
2402
:
18
工具
:
10
:
0
合集
:
39
:
0
综合
:
24
:
0
我的
抽奖
小黑屋
小黑屋
签到
搜索
登录
注册
项目
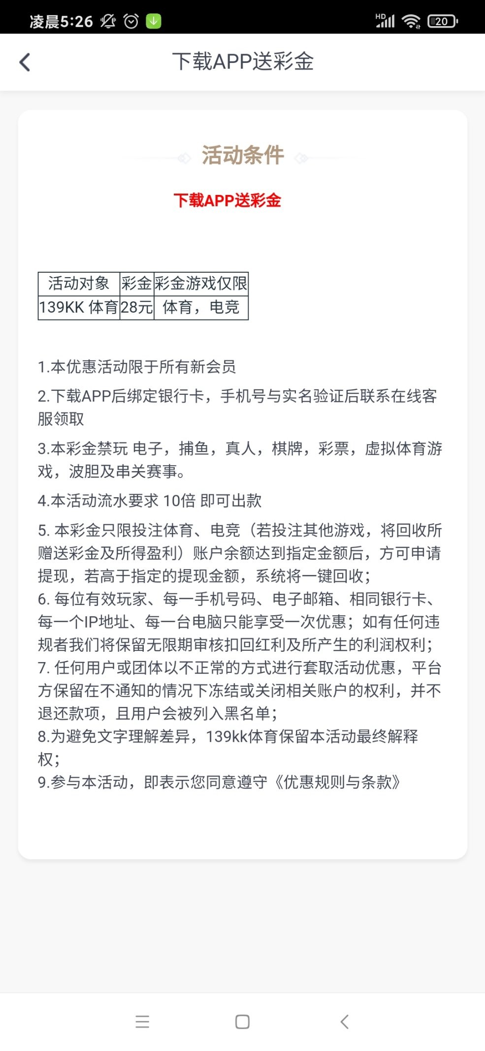
1399kk体育注册送28彩金
1399kk体育注册送28彩金
赌圣12
2023-9-21
4603
5
https://tkqpw.139kk.club/
注册好 下载APP登录绑定银行卡联系客服申请28彩金
最新回复
(
5
)
qq31569
2023-9-21
2
楼
申请到了 给我派了两次 没打出来啊
诗雨
2023-9-21
3
楼
民族 富强 伟大!
cao1245787
2023-9-21
4
楼
有提现到的吗?
lasy200
2023-9-22
5
楼
少年强则国强。
ygh200310
2023-9-22
6
楼
名额满了
返回
关于作者
赌圣12
UID:9335
VIP1
搜索